3.2.1 结构组成
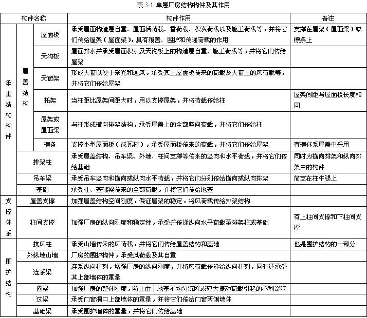
单层厂房结构是由一些构件组成的一个复杂的空间受力体系,可将结构整体分为承重结构构件、围护结构构件和支撑体系三大部分。
承重构构件:直接承受荷载并将荷载传递给其他构件,包括屋盖结构、排架柱、吊车梁和基础等;
围护结构构件:以承受自重和作用其上的风荷载为主的纵墙、山墙、连系梁、抗风柱等;
支撑体系:是联系屋架、天窗架、柱等以增强结构整体性的重要组成构件。

为了便于分析受力特点,可将结构整体分为以下几个子结构体系。
(1)屋盖结构
由排架柱以上部分各构件组成,包括屋面板、天沟板、天窗架、屋架、檩条、屋盖支撑、托架等。其作用主要是围护和承重,以及采光和通风,并与厂房柱组成排架结构。
屋盖结构分为有檩体系、无檩体系和现浇屋盖体系两种。
有檩体系由小型屋面板、檩条、屋架及屋盖支撑所组成。
无檩体系由大型屋面板、屋架或屋面梁及屋盖支撑组成,有时还包括有天窗架和托架等构件。
现浇屋盖用于大型厂房。

(2)横向平面排架结构
由横梁、横向柱列及其基础所组成的平面骨架,是厂房的基本承重结构。厂房承受的竖向荷载及横向水平荷载主要通过横向平面排架传至基础及地基。

(3)纵向平面排架结构
由连系梁、吊车梁、纵向柱列、柱间支撑和基础等构件组成的纵向平面骨架。作用是保证厂房结构的纵向稳定性和刚度,承受吊车纵向水平荷载、纵向水平地震作用、温度应力以及作用在山墙及天窗架端壁并通过屋盖结构传来的纵向风荷载等。

(4)围护结构
位于厂房的四周,包括纵墙、横墙(山墙)、抗风柱、连系梁、基础梁等构件。这些构件所承受的荷载,主要是墙体和构件的自重以及作用在墙面上的风荷载。

3.2.2 主要荷载及其传递路线
单层厂房主要承受永久荷载和可变荷载。永久荷载主要包括各种结构构件、围护结构及固定设备的自重。可变荷载主要包括屋面活载、雪荷载、风荷载、吊车荷载和地震作用等。对大量排灰的厂房及其邻近建筑物还应考虑屋面积灰荷载。
上述荷载按作用方向可分为竖向荷载、横向水平荷载和纵向水平荷载。
